首页
系部概况
教学科研
党建工作
实习就业
师资队伍
团学工作
专业建设
资料下载
校企合作
教育部现代学徒制专栏
系部简介
机构设置
教学机构
专业教学管理
科研管理
支部概况
党建动态
理论学习
规章制度
活动风采
实习实训
招生就业
实训中心
教师简介
师资建设
学生活动
风采展示
学生会
优秀毕业生
模具设计与制造
机电一体化
数控技术
机电设备维修与管理
矿山机电
汽车检测与维修技术
新能源汽车技术
资料下载
企业介绍
最新动态
政策文件
管理制度
实习就业
招生就业
您的位置:
首页
>
实习就业
>
招生就业
>
正文
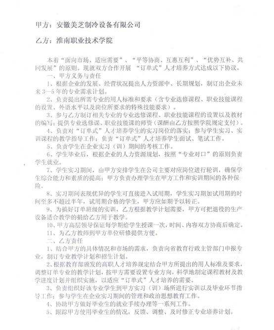
机电工程系订单培养协议书
2015-10-09 15:45
机电工程系“订单式”人才培养协议书
【
关闭窗口
】
访问量人数:
淮南职业技术学院机电系
版权所有